中国·tyc5997太阳集团(Macau)股份有限公司-官方网站

tyc5997太阳集团
tyc5997太阳集团
  • 首页
  • 关于tyc5997太阳集团
  • 产业tyc5997太阳集团
  • 新闻中心
  • 媒体中心
  • 人才发展
  • 投资者关系
  • 产品与服务
中文
  • 中文
  • English
tyc5997太阳集团
  • 关于tyc5997太阳集团
  • 产业tyc5997太阳集团
  • 新闻中心
  • 媒体中心
  • 人才发展
  • 投资者关系
  • 产品与服务
  • 了解tyc5997太阳集团
  • 企业文化
  • tyc5997太阳集团历程
  • tyc5997太阳集团荣誉
  • 社会责任
  • 新能源产业
  • 生态环保产业
  • 生态农业
  • 项目巡礼
  • 新闻聚焦
  • 新闻专题
  • 媒体报道
  • 企业画册
  • 视频媒体
  • 新媒体群
  • 雇主品牌
  • 人才机制
  • 加入tyc5997太阳集团
  • 最新公告
  • 财务报告
  • 高效光伏组件
  • 大别山茶油
搜索
  • 首页
  • 新闻中心
  • 新闻聚焦
分享

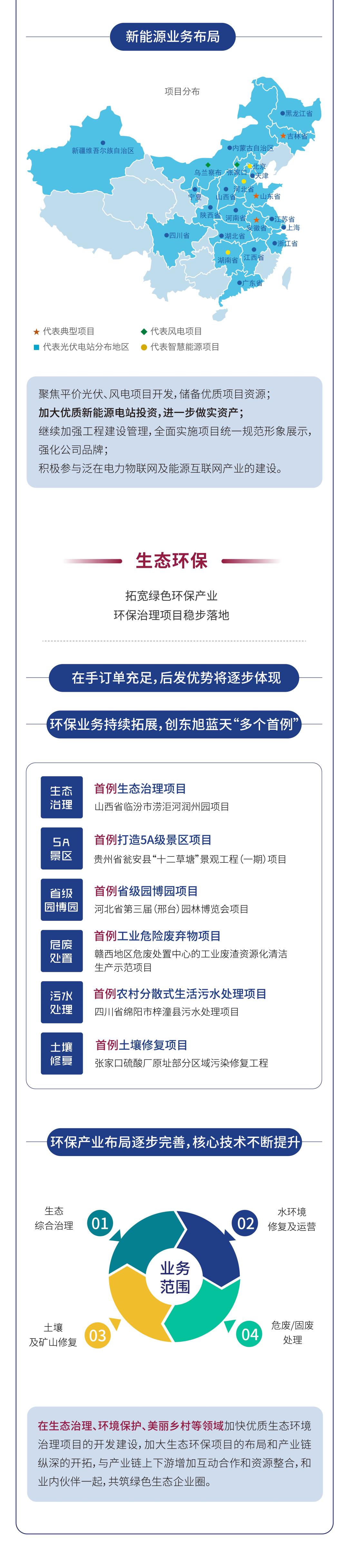
新征程 新希望 一图读懂tyc5997太阳集团2018年报

发布时间:2019-04-29

2018年报V8切图-01.jpg

2018年报V8切图-02.jpg

2018年报V8切图-03.jpg

2018年报V8切图-04.jpg

2018年报V8切图-05.jpg

2018年报V8切图-06.jpg

2018年报V8切图-07.jpg

2018年报V8切图-08.jpg


上一篇:tyc5997太阳集团亮出战略发展新名片:独具东旭IP特色的静脉产业园项目——华融环保产业园奠基开工 下一篇:新形势下 共探生态环保圈层企业共生的发展路径 —— E20环境商学院CEO特训班九期“问道”tyc5997太阳集团交流活动
  • 关于tyc5997太阳集团
  • 了解tyc5997太阳集团
  • 管理团队
  • 企业文化
  • tyc5997太阳集团历程
  • tyc5997太阳集团荣誉
  • 社会责任
  • 产业tyc5997太阳集团
  • 新能源产业
  • 生态环保产业
  • 绿色产业
  • 项目巡礼
  • 新闻中心
  • 新闻聚焦
  • 新闻专题
  • 媒体报道
  • 媒体中心
  • 视频媒体
  • 企业画册
  • 新媒体群
  • 人才发展
  • 雇主品牌
  • 人才机制
  • 加入tyc5997太阳集团
  • 投资者关系
  • 最新公告
  • 财务报告
  • 网站群
  • 东旭集团
  • 东旭大别山
  • 东旭康图

关注我们

Copyright © 中国·tyc5997太阳集团(Macau)股份有限公司-官方网站 版权所有  All Rights Reserved 粤ICP备19112069号
办公地址:深圳服务中心:深圳市罗湖区东门中路1011号鸿基大厦25-27楼

  • 中国投资者网
  • 企业OA
  • 法律声明
  • 联系我们